2024年11月6日,在2024东亚海大会暨厦门国际海洋周开幕式上,自然资源部发布了《国家生态保护修复公报2024》(以下简称《公报》),这是我国首次以公报形式全面反映生态保护修复工作。《公报》共4.7万余字,主要包括国家生态保护修复实践、国家生态保护修复制度、国土空间自然生态评价、国土空间生态保护修复行动、绿色地球中国贡献五部分内容,回顾了新中国成立75年以来生态治理发展历程,发布了陆海一体的自然生态基本国情,展现了生态保护修复在美丽中国建设中的重要作用和显著成效,彰显了我国加强生态文明建设的坚强意志和坚定决心。《公报》的发布,有利于提高全社会生态保护意识,凝聚人与自然和谐共生现代化建设的力量,增进全球生态文明建设的国际共识。
《公报》指出,在习近平生态文明思想引领下,自然资源部认真履行“两统一”职责,与各地区、相关部门形成合力,学习运用习近平生态文明思想“厦门实践”经验,统筹高质量发展和高水平保护、统筹高质量发展和高水平安全,牢固树立和践行绿水青山就是金山银山的理念,坚持尊重自然、顺应自然、保护自然,坚持节约优先、保护优先、自然恢复为主,推进构建从山顶到海洋的保护治理大格局,着力加强山水林田湖草沙一体化保护和系统治理,大力提升生态系统多样性、稳定性、持续性,切实维护国家生态安全,努力厚植美丽中国的生态根基,促进人与自然和谐共生的现代化建设,开创了国家生态保护修复新局面。
《公报》回顾了新中国成立以来生态保护修复起步阶段、发展阶段、系统治理阶段的历程,总结了2018年党和国家机构改革以来我国生态保护修复工作取得的重要成就,描绘了新时期党中央关于生态保护修复工作的重大决策部署。
《公报》展现了我国坚持以“制”促“治”,在生态保护修复法制、政策、规划、标准等方面的重要制度性成果。《公报》显示,我国生态保护修复法律法规逐步健全,政策制度持续完善,多元化投入机制不断创新,规划体系基本构建,技术标准有序建立,国家生态保护修复“四梁八柱”制度体系不断完善,助力用最严格制度最严密法治守护绿水青山,生态保护修复治理能力和水平不断提高。
《公报》评价了我国自然生态基本国情,发布了大气水、地表水、海水、成土母岩(质)、土壤、气温等自然生态背景状况,林地、草地、湿地、耕地、海洋等自然生态特征,水土流失、土地沙漠化和沙化、土地石漠化、冻融型土地退化、历史遗留废弃矿山土地损毁、海洋生态灾害等生态风险状况,陆域生态基础分区、近海生态分区及特征,为分区分类、科学开展生态保护修复提供了基础支撑。
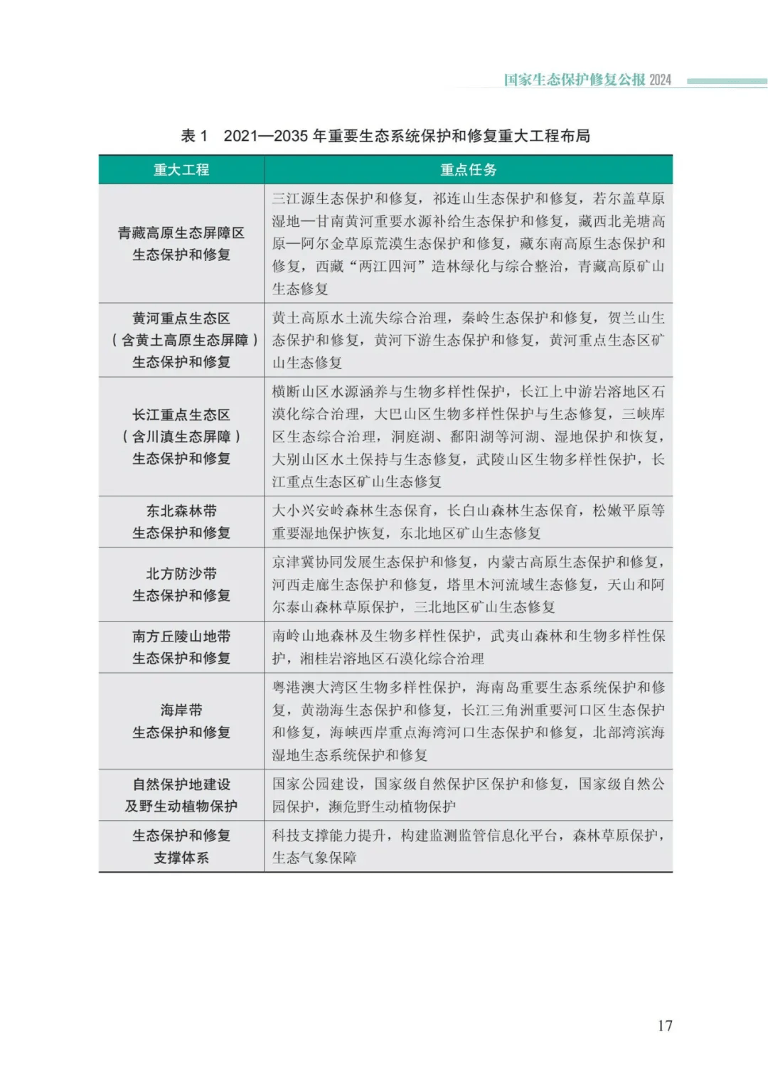
《公报》发布了我国严守自然生态安全边界、实施生态修复重大行动、开展生态治理专项行动的进展与成效。其中,“严守自然生态安全边界”主要突出了以高水平保护支撑高质量发展的重要举措,重点是划定并严守生态保护红线、建设以国家公园为主体的自然保护地体系、优化国家重点生态功能区、构建生物多样性保护网络、开展重要生态空间自然资源确权登记、强化自然生态空间用途管制、促进生态产品价值实现、加强自然生态监管和执法督察等全链条管理的重要进展;“实施生态修复重大行动”主要突出了久久为功建设“大美自然”,全方位、全地域、全过程、全要素推进生态保护修复的明显成效,发布了实施山水林田湖草沙一体化保护修复、推进历史遗留废弃矿山生态修复、实施海洋生态保护修复、打好“三北”工程攻坚战等重大行动的重要进展;“开展生态治理专项行动”发布了重要生态系统保护和修复重大工程、国土绿化、全域土地综合整治、巩固提升生态系统碳汇能力、生态灾害防治等专项行动的重要进展。
《公报》展示了我国履行人与自然和谐共生的国际责任、携手共建清洁美丽的绿色地球家园、基于自然的中国生态修复治理模式等进展与成效。我国深度参与联合国可持续发展议程和气候变化、生物多样性、防治荒漠化、湿地等公约,响应“联合国生态系统恢复十年”“联合国海洋科学促进可持续发展十年”等行动计划,举办全球滨海论坛,推进共建绿色“一带一路”与海洋命运共同体,成为全球生态文明建设的参与者、贡献者、引领者。提炼形成“基于山水林田湖草生命共同体理念的‘中国山水工程’系统修复治理模式”“学习运用‘千万工程’经验的中国全域土地综合整治模式”“中国土地退化治理塞罕坝机械林场模式”等具有中国特色的生态修复治理模式,为全球生态保护修复贡献了中国智慧、中国方案。
以下为《国家生态保护修复公报2024》全文
《国家生态保护修复公报2024》全文



































































































